ABB ACS580系列變頻器是ABB推出的一款全能型的標準低壓交流傳動產品,廣泛應用于風機、水泵、輸送和攪拌等各行業(yè)負載場合。本文介紹ACS580變頻器在使用過程中常見的故障代碼和可能的故障原因,以及出現故障時的應對措施。
-
ABB ACS580變頻器故障代碼1080,1081,2281,2310,2330,2340,2381,3130
-
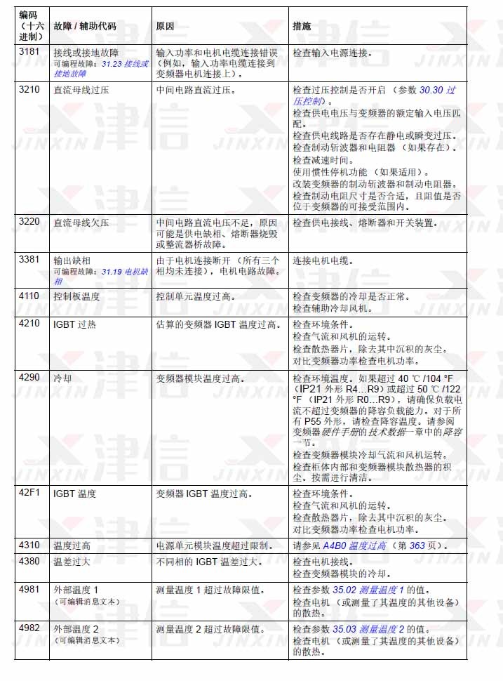
ABB ACS580變頻器故障代碼 3181,3210,3220,3381,4110,4210,4290,42F1,4310,4380,4981,4982
-
ABB ACS580變頻器故障代碼4990,4991,5080,5081,5090,5091,5092,5093,5094,5089,5098,50A0,5682,5691,5692
-
ABB ACS580變頻器故障代碼5693,5696,5698,6181,6306,6481,6487,64A1,64A4,64A6,64B1,64B2
-
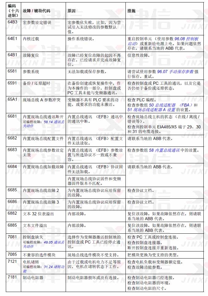
ABB ACS580變頻器故障代碼64B3,64E1,6581,6591,65A1,6681,6682,6683,6684,6685,6686,6882,6885,7081,7085,7121,7181
-
ABB ACS580變頻器故障代碼7183,7184,7191,7192,7310,73B0,73F0,7510,8001,8002
-
ABB ACS580變頻器故障代碼80A0,80B0,80B1,80B2,80B3,80B4,80B5,9081,9082,9083,9084
-
ABB ACS580變頻器故障代碼9085,Fa82,FA83,FF61,FF63,FF81,FF8E
?